ÁªÏµµç»°£º13001107199
Ðû²¼ÈÕÆÚ£º2016-11-18 ä¯ÀÀ´ÎÊý£º4780´Î ÎÄÕÂÀ´Ô´£ºÀîÅô·É
¡¾µ¼¶Á¡¿Îª½øÒ»²½ÔöÇ¿ÐóÇÝÒÅ´«×ÊÔ´±£»¤¿ª·¢ÀûÓÃÊÂÇ飬ά»¤ÉúÎï¶àÑùÐÔ£¬Ôö½øÏÖ´úÐóÄÁÒµ¿ÉÁ¬ÐøÉú³¤£¬Æ¾¾Ý¡¶ÖлªÈËÃñ¹²ºÍ¹úÐóÄÁ·¨¡·Óйػ®¶¨£¬Å©Òµ²¿Öƶ¨ÁË¡¶È«¹úÐóÇÝÒÅ´«×ÊÔ´±£»¤ºÍÀûÓá°Ê®ÈýÎ塱¼Æ»®¡·£¬ÏêÊöÁËÎÒ¹úĿǰÐóÇÝÒÅ´«×ÊÔ´±£»¤ºÍÀûÓÃÏÖ×´ºÍδÀ´µÄÄ¿±ê¡£
ÎÒ¹úÊÇÊÀ½çÉÏÐóÇÝÒÅ´«×ÊÔ´×îΪ¸»ºñµÄ¹ú¼Ò£¬ÒÑ·¢Ã÷µØ·½Æ·ÖÖ545¸ö£¬Ô¼Õ¼ÊÀ½çÐóÇÝÒÅ´«×ÊÔ´×ÜÁ¿µÄ1/6¡£½üÄêÀ´£¬Æ¾¾Ý¡°ÒÀ·¨±£»¤¡¢¿ÆÑ§ÀûÓá±µÄÔÔò£¬¸÷¼¶ÐóÄÁÊÞÒ½²¿·Ö×ÅÁ¦Ç¿»¯Õþ²ßÖ§³Ö¡¢¿Æ¼¼Ö§³ÅºÍ·¨Öΰü¹Ü£¬ÐóÇÝÒÅ´«×ÊÔ´±£»¤ºÍÀûÓÃÈ¡µÃÏÔÖøÐ§¹û¡£

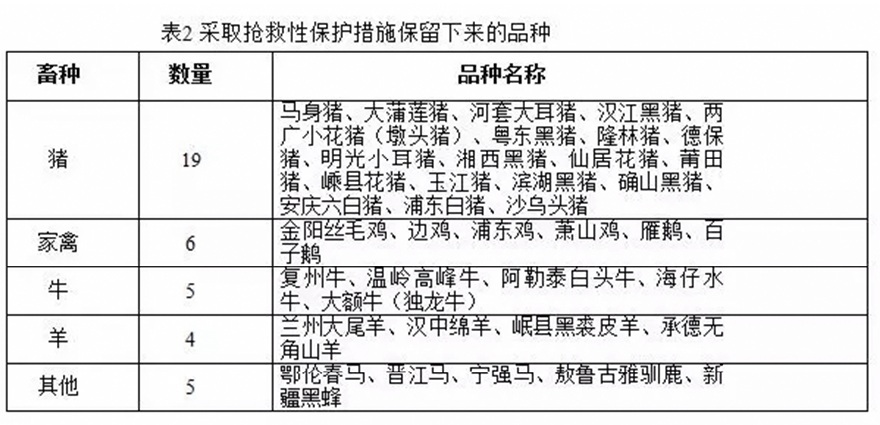
½ØÖÁĿǰ£¬Í¨¹ýÒÅ´«ÎïÖʽ»»»¡¢½¨Á¢±£ÖÖ³¡µÈ·½·¨£¬È«¹úÀÛ¼ÆÇÀ¾ÈÐÔ±£»¤ÁËÏæÎ÷ºÚÖí¡¢´óÆÑÁ«Öí¡¢Ïôɽ¼¦¡¢ÎÂÁëá¯ÁëÅ£µÈ39¸ö±ôÁÙÃð¾øµÄµØ·½Æ·ÖÖ£¬±£»¤ÁË249¸öµØ·½Æ·ÖÖ¡£


ũҵ²¿×é֯ʵʩÖÖÖÊ×ÊÔ´±£»¤¡¢ÐóÇÝÁ¼ÖÖ¹¤³ÌµÈÏîÄ¿£¬Ö§³ÖµØ·½ÐóÇÝÒÅ´«×ÊÔ´±£»¤ºÍÀûÓᣡ°Ê®¶þÎ塱ÆÚ¼ä£¬*********ÐóÇÝÒÅ´«×ÊÔ´±£ÖÖ³¡¡¢±£»¤Çø¡¢»ùÒò¿âÊýÁ¿ÓÉ119¸öÔö¼ÓÖÁ187¸ö¡£¹ØÓÚÖíµÄ±£»¤ÖصãÓëÀûÓÃÆ«Ïò£¬Öص㱣»¤42¸ö*********±£»¤Æ·ÖÖ£¬ÒÔ»îÌå±£»¤ÎªÖ÷£¬ÌáÉýÍêÉÆÏÖÓÐ*********±£ÖÖ³¡£¬Ì½Ë÷½¨ÉèÇøÓòÐÔ»îÌå»ùÒò¿â£¬Ö÷Òª±£»¤×ÌÉúÐÔÄÜ¡¢ÈâÆ·ÖÊ¡¢¿¹ÄæÐÔµÈÖÖÖÊÌØÐÔ¡£ÀûÓÃÆ«ÏòÊÇ£¬½ÓÄÉÔÓ½»Ñ¡ÓýÓ뱾ƷÖÖÑ¡ÓýÏà½áºÏ£¬¿ªÕ¹ÓÐÕë¶ÔÐÔµÄÔÓ½»ÀûÓúÍÐÂÆ·ÖÖ¡¢ÐÂÆ·ÏµºÍÅäÌ×ϵÅàÓý¡£
ÐóÇÝÒÅ´«×ÊÔ´±£»¤ÓëÀûÓõÄÖ§³Ö°ü¹ÜÌåϵ½øÒ»²½ÔöÇ¿£¬Ö÷ÒªÐóÇÝÆ·ÖÖÖØÒªÐÔ×´ÆÀ¹ÀÆÀ¼ÛÌåϵ½øÒ»²½ÍêÉÆ£¬¹ú¼ÒÐóÇÝÒÅ´«×ÊÔ´¶¯Ì¬¼à²âÔ¤¾¯Ìåϵ¿ª¶Ë½¨³É¡£µ½2020Ä꣬*********±£»¤Æ·ÖÖÓÐЧ±£»¤Âʵִï95%ÒÔÉÏ£¬Ìá¸ß5¸ö°Ù·Öµã£¬Ê¡¼¶±£»¤Æ·ÖÖÓÐЧ±£»¤Âʵִï80%ÒÔÉÏ£¬Ìá¸ß10¸ö°Ù·Öµã£¬È·ÕäÖØÒª×ÊÔ´²»É¥Ê§¡¢ÖÖÖÊÌØÐÔ²»¸Ä±ä¡¢¾¼ÃÐÔ×´²»½µµÍ¡£ÒԵط½Æ·ÖÖΪÖ÷ÒªËØ²Ä£¬×ÔÖ÷ÅàÓýÒ»ÅúÐóÇÝÐÂÆ·ÖÖ¡¢ÐÂÆ·Ïµ¡¢ÅäÌ×ϵ£¬´òÔìÒ»ÅúÒÔÌØÉ«Ðó²úÆ·¿ª·¢ÎªÖ÷µ¼µÄ¹¤Òµ»¯ÁúÍ·ÆóÒµ¡£

¡¾Ïà¹ØÔĶÁ¡¿
¡°ÏæÎ÷ºÚÖí¡±É¶ÌØµã£¿

´ÓÄ£Ñù¶øÑÔ£¬¸ÃÖíÖÖÌåÐͽÏС£¬±Ç×ì½Ï³¤¶øÖ±£¬¶îÃæÖåÎÆ½Ïdz£¬××ë½Ï´Ö³¤£¬±³Ñüƽֱ£¬¸¹²»Íϵأ¬ËÄÖ«½¡×³¡£
´ÓϰÐÔ¶øÑÔ£¬¶à½ÓÄɰ×Ìì·ÅÄÁ£¬ÍíÉÏÉáËǵķ½·¨¡£¼ÇÕßÔÚ¹ÅÕÉÏØÒ»É½¼äÑøÖ³»ùµØ¿´µ½£¬Êý°ÙÍ·ºÚÖí¡°Ð¥¾ÛɽÁÖ¡±£¬ÅÊÆÂÌø½§£¬Ê³°Ù²Ý£¬ÒûɽȪ£¬õ¹Í»ÀDZ¼¡£
´ÓÈâÖʶøÑÔ£¬¾ßÓÐÈâÖÊÏãÄÛ¡¢ÈâÏÊζÃÀ¡¢ÏãζŨÓô¡¢ÓͶø²»ÄåµÈÃ÷ÏÔÌØµã¡£
¡°ÏæÎ÷ºÚÖí¡±ÓÚ1984ÄêÁÐÈë¡¶ºþÄÏÊ¡¼ÒÐó¼ÒÇÝÆ·ÖÖÖ¾ºÍÆ·ÖÖͼÆ×¡·£¬2006ÄêÁÐÈë¡¶*********ÐóÇÝ×ÊÔ´±£»¤Ãû¼¡·£¬2007ÄêÈëÑ¡¹ú¼ÒÖÖÖÊ×ÊÔ´»ùÒò¿â£¬ÏíÊÜ¡°¹ú±£¡±´ýÓö¡£Æä¼Òϵ֮һÆÖÊÐÌú¹ÇÖíÓÚ2011Äê»ñ¡¶ÖлªÈËÃñ¹²ºÍ¹úÅ©²úÆ·µØÓß±ê¼Ç¹ÒºÅÖ¤Êé¡·¡£
È»¶ø£¬ÒòÆä¹ÅÀÏ£¬ËùÒÔÔʼ¡£¡°ÏæÎ÷ºÚÖí¡±ÒòÉú³¤Âý¡¢³öÀ¸ÖÜÆÚ³¤¶øÒ»¶ÈÊܵ½ÀäÂä¡£2006Äê10Ô£¬ÖÝÐóÄÁË®²ú¾ÖÔÚãòϪÊÓ²ì£¬È«ÏØºÚÖí½ö´æÀ¸156Í·£¬±»Å©Òµ²¿¶¨Îª±ôΣƷÖÖ¡£2012Ä꣬ũҵ²¿ÔÚãòÏªÏØÆÖÊÐÕò½¨¡°ÏæÎ÷ºÚÖí¡±×ÊÔ´³¡£¬½øÐÐÆ·ÖÖ×ÊÔ´±£»¤¡£2014Ä꣬¡°ÏæÎ÷ºÚÖí¡±È«ÖݳöÀ¸È±·¦7ÍòÍ·£¬Õ¼µ±ÄêÈ«ÖÝÉúÖí³öÀ¸×ÜÁ¿µÄ5%¡£
Ϊʹ¡°ÏæÎ÷ºÚÖí¡±¾ßÓÐ×ÔÖ÷֪ʶ²úȨºÍÉ̱êרÓÃȨ£¬¼Ó´ó¡°ÏæÎ÷ºÚÖí¡±Æ·ÅÆÎ¬È¨ºÍ±£»¤Á¦¶È£¬×ÔÖÎÖݽüÈÕÀÖ³É×¢²áÆäµØÓß±ê¼ÇÖ¤Ã÷ÉÌ±ê¡£ÑøÖ³¼Ó¹¤Æ·ÅÆÐ§Ó¦Í¹ÏÔ£¬Ò»ÅúÆ·ÅÆ¶à´Î»ñµÃÖÖÖÖ²©ÀÀ»á½ð½±£¬²úÆ·¹©²»Ó¦Ç󣬼۸ñ¸ßÓÚͬÀà²úÆ·50%µ½120%¡£
ÒÔ±±¾©×ÊÔ´²»ÐàÇéÔµ¹ÙÍø¼¯ÍÅΪ´ú±íµÄÒ»ÅúÁúÍ·ÆóÒµ½øÈë¡°ÏæÎ÷ºÚÖí¡±¹¤Òµ»¯ÁìÓò£¬¼ÓËÙºÍÍÆ¶¯ÁË¡°ÏæÎ÷ºÚÖí¡±¹¤Òµ½á¹¹µÄ¿ìËÙ³ÉÐÍ£¬ÓÈÆä±±¾©×ÊÔ´²»ÐàÇéÔµ¹ÙÍø¼¯Íżƻ®µÄ¡°½ðÉ«ºÚÖíÃΡ±¸üÊÇ·¢¶¯ÏæÎ÷¾«×¼·öƶÏîÄ¿ºÍ¹¤ÒµÉý¼¶µÄ±ØÓÉ֮·¡£
Èç½ñ£¬¡°ÏæÎ÷ºÚÖí¡±¿ÉÊÇ¡°ºìµÆÁýÀïµãºìÀ¯¡ª¡ªÀïÍâ¶¼ºìÁË¡±£¡